
1.以小组为单位召开新闻采访选题会,确定报道题材,制订小组采访方案。报道的题材最好与你们的生活密切相关,如学校的热点事件、家乡的大型活动等。可以结合“任务三”(见下页)中的“自选任务”和“拓展任务”,制订小组采访方案,明确组内分工,各有侧重,如了解事件的总体情况、采访事件亲历者、搜集相关资料、拍摄新闻照片等。
2.草拟新闻采访提纲。采访提纲没有固定的形式,一般包括采访的时间、地点、对象、目的、方式等。另外,还要注明采访需要的器材用具。采访提纲的主要内容是预先拟好的采访问题。所提问题要具体、客观,有针对性,问题之间要有一定的逻辑联系。可以读一些访谈文章,看一些有关视频(如防控新冠肺炎疫情过程中对一些医护人员的专访)作参考。
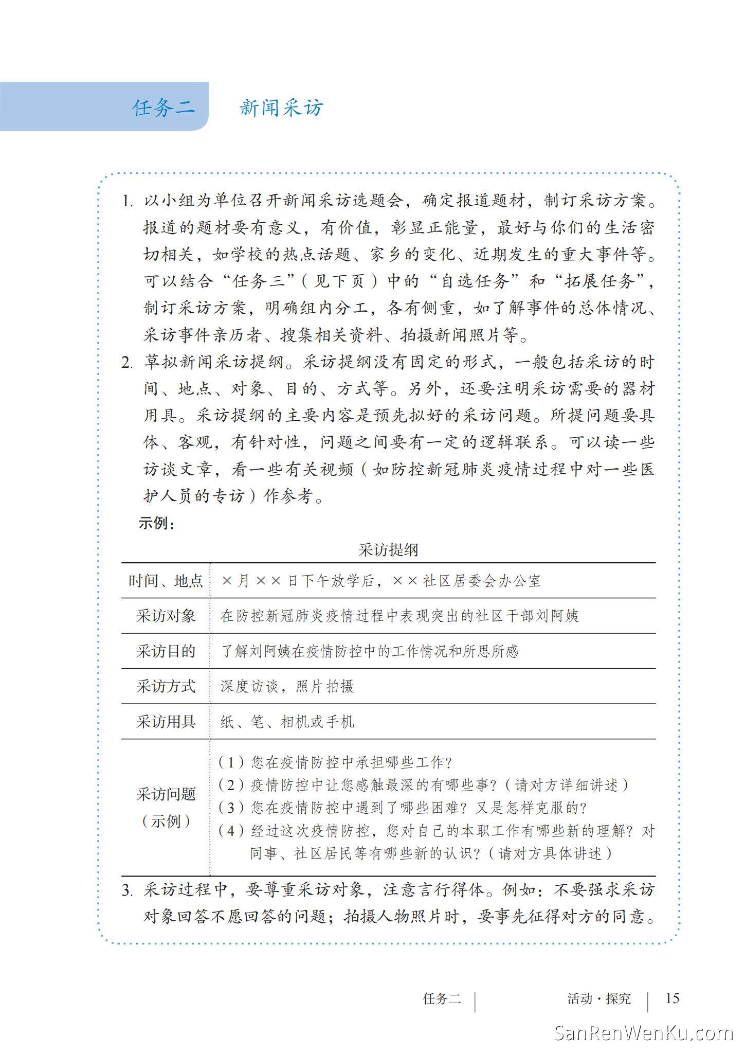
示例:
3.采访过程中,要尊重采访对象,注意言行得体。例如:不要强求采访对象回答不愿回答的问题;拍摄人物照片时,要事先征得对方的同意。采访提纲
时间、地点 ×月××日下午放学后,××社区居委会办公室
采访对象 在防控新冠肺炎疫情过程中表现突出的社区干部刘阿姨
采访目的 了解刘阿姨在疫情防控中的工作情况和所思所感
采访形式 深度访谈,照片拍摄
采访器材 纸、笔、照相机
(1)您在疫情防控中承担哪些工作?
采访问题 (2)疫情防控中让您感触最深的有哪些事?(请对方详细讲述)
(3)您在疫情防控中遇到了哪些困难?又是怎样克服的?
(4)经过这次疫情防控,您对自己的本职工作有哪些新的理解?对同事、社区居民等有哪些新的认识?(请对方具体讲述)